Network Architecture
Overview
This section provides an in-depth look at the network architecture of the StreamWise Video Platform. The network architecture is designed to ensure high availability, scalability, and performance for video conferencing services. Below, we describe different deployment scenarios and their respective network configurations.
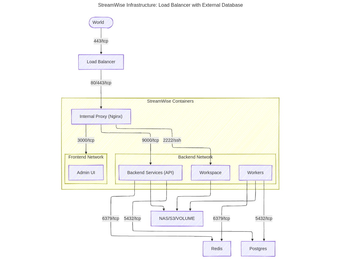
Load Balancer with External Database
The following diagram shows an example of StreamWise Infrastructure with an external load balancer and external databases, this is a common setup for production environments.

High resolution image here
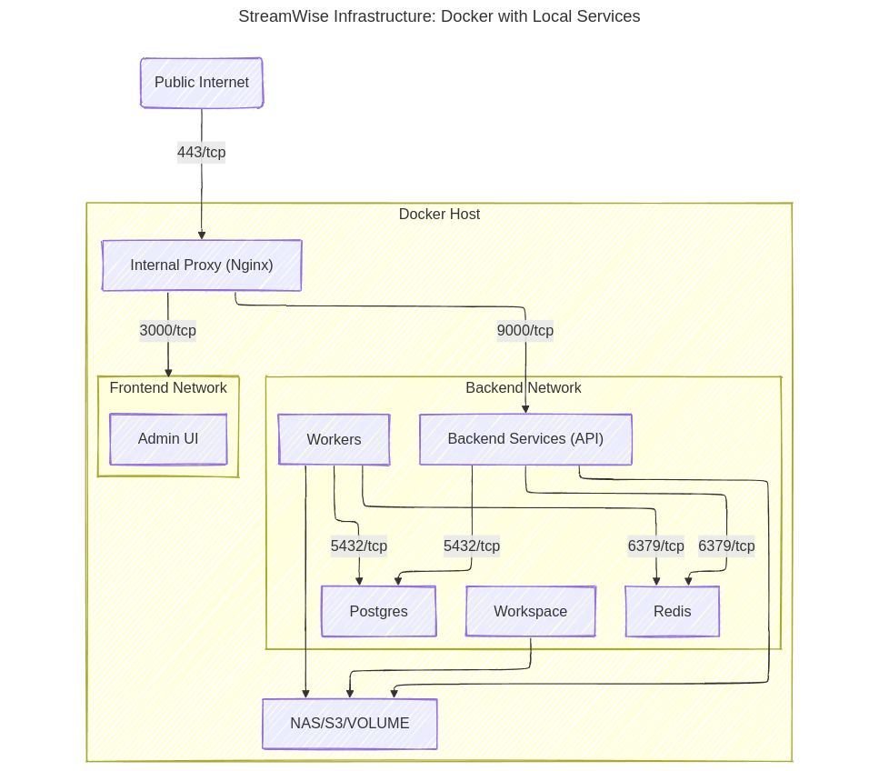
Docker with Local Services
The following diagram shows an example of StreamWise Infrastructure with all services running on the same Docker Host. This is a common setup for small or budget environments.

High resolution image here
On Promises Frontend
The following diagram shows a cropped example of StreamWise Infrastructure with all services running on the same Docker Host and a frontend server running on premises.

High resolution image here
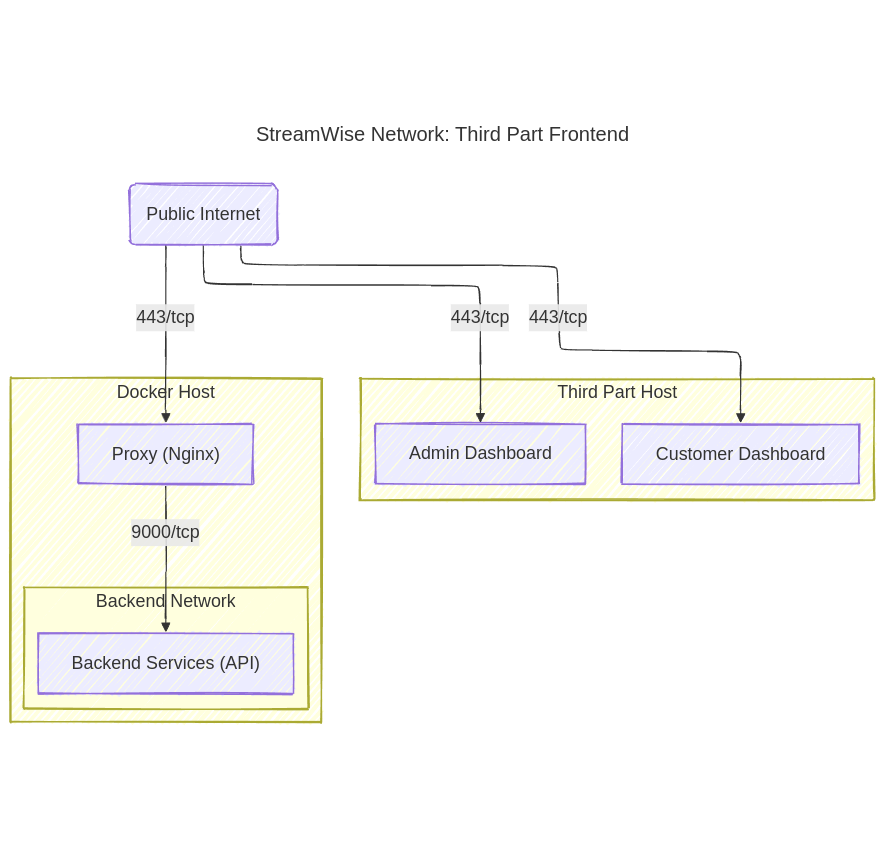
Third Part Frontend
The following diagram shows a cropped example of StreamWise Infrastructure with all services running on the same Docker Host and a frontend server running on a third party provider.

High resolution image here